목차
차세대 원자로란?
차세대 원자로의 종류 및 특성
차세대 원자로의 주요 특성
차세대 원자로란?
차세대 원자로(Next-Generation Nuclear Reactor)는 기존의 원자로보다 안전성, 효율성, 경제성, 그리고 환경적 측면에서 개선된 기술을 도입한 새로운 형태의 원자로를 말합니다. 주로 제4세대 원자로(Generation IV Reactors)로 불리며, 미국 에너지성이 2030년을 실용화 목표로 제시한 원자로이다. 현재 개발 중이거나 연구되고 있는 몇 가지 주요 차세대 원자로의 특성과 기술에 대해 알아 보겠습니다.

차세대 원자로의 종류 및 특성
1. 고속로(Fast Neutron Reactor)
- 특징: 고속 중성자를 이용해 핵분열을 일으키며, 느린 중성자를 사용하는 기존 원자로와 달리 감속재가 필요 없습니다.
- 장점: 우라늄 자원을 더 효율적으로 사용하고, 방사성 폐기물을 줄일 수 있으며, 사용 후 핵연료를 재처리해 새로운 연료로 활용할 수 있습니다.

2. 초고온 가스로(Very High-Temperature Gas-Cooled Reactor, VTGR)
- 특징: 헬륨과 같은 비활성 가스를 냉각재로 사용하며, 매우 높은 온도(750~1000℃)에서 작동합니다.
- 장점: 고온에서의 높은 효율로 전기뿐만 아니라 수소 생산 등 다른 용도로도 활용할 수 있으며, 안전성이 뛰어납니다.

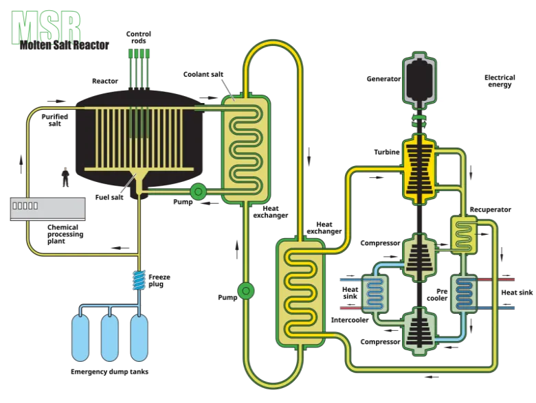
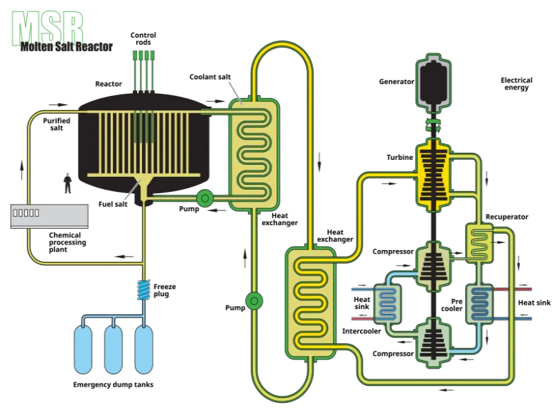
3. 용융염 원자로(Molten Salt Reactor, MSR)
- 특징: 연료를 용융된 염(salt) 형태로 사용하여, 기존 고체 연료를 사용하는 원자로와 차별화됩니다.
- 장점: 방사성 물질의 누출 위험이 낮고, 연료의 가동 중 보충이 가능하며, 고효율로 작동합니다. 또한, 쓰나미나 지진 같은 자연재해에도 더 안전한 구조를 가집니다.

4. 소형 모듈 원자로(Small Modular Reactor, SMR)
- 특징: 기존 대형 원자로보다 소형화된 설계로, 용량이 작은 원자로를 모듈 방식으로 건설하고 운영할 수 있습니다.
- 장점: 건설 기간이 짧고 초기 투자 비용이 적으며, 지역 분산형 전력 공급이 가능해 에너지 효율성을 높일 수 있습니다. 또한, 사고 시 영향 범위가 작고 안전성이 높습니다.

5. 나트륨 냉각 고속로(Sodium-Cooled Fast Reactor, SFR)
- 특징: 나트륨을 냉각재로 사용하며, 고속 중성자를 이용해 작동하는 원자로입니다.
- 장점: 연료를 더 효율적으로 사용하며, 사용 후 연료에서 새로운 핵연료를 만들어내는 "증식" 기능을 가지고 있습니다. 또한 나트륨은 열 전달 성능이 우수해 효율적인 냉각이 가능합니다.

차세대 원자로의 주요 특성
- 향상된 안전성: 자동 안전 시스템과 피동 안전 시스템(외부 전력 공급 없이 작동하는 시스템)을 도입해 사고 위험을 최소화.
- 폐기물 저감: 연료 효율성이 높아지고, 방사성 폐기물의 양과 수명을 줄일 수 있는 기술 적용.
- 자원 활용성: 기존의 우라늄 연료 외에도 플루토늄, 토륨 등 다양한 연료를 사용할 수 있어 자원 활용도를 높임. 경제성: 건설과 운영 비용이 기존 원자로보다 경제적이며, 소형 모듈 원자로(SMR)의 경우 분산형 전력 공급을 통해 효율성을 극대화.
차세대 원자로는 기존의 한계를 극복하고, 미래의 에너지 수요와 환경 문제를 해결하는 데 중요한 역할을 할 것으로 기대됩니다.
반응형
'Learn > 과학공학기술' 카테고리의 다른 글
| 방사선 붕괴와 반감기 (0) | 2024.09.10 |
|---|---|
| 방사선의 이해 : 종류와 특징 및 이용 방법과 안전 (2) | 2024.09.09 |
| 원자로의 세계: 다양한 종류와 그 원리 (1) | 2024.09.07 |
| 원자력 발전의 원료인 우라늄의 일생 (0) | 2024.09.06 |
| 원자와 원자력의 역사: 주요 과학자와 발견 정리 (0) | 2024.09.05 |